8 年
手机商铺
公司新闻/正文
432 人阅读发布时间:2023-05-05 10:13
阻塞性睡眠呼吸暂停(OSA)是睡眠呼吸障碍(SDB)中最常见的一种形式,是导致阿尔茨海默病发展的一个强有力的流行病学危险因素。据估计,大约 50% 的老年人患有阻塞性睡眠呼吸暂停(Obstructive Sleep Apnoea,OSA),他们的喉咙肌肉在睡眠时间歇性收缩,阻塞气道,导致呼吸停止和开始。当大脑缺氧时,会导致神经元的选择性退化,这些神经元通常会在失智症中死亡。
昆士兰大学(University of Queensland,UQ)昆士兰脑研究所(Queensland Brain Institute,QBI)和生物医学科学学院(School of Biomedical Sciences)的 Elizabeth Coulson 教授和她的团队在小鼠身上发现了睡眠时大脑缺氧和阿尔茨海默病之间的因果关系。研究结果近日发表在《Nature Communications》杂志上。

该研究团队开发了一种小鼠SDB模型,该方法复制了人类条件的关键特征:睡眠时的呼吸改变、睡眠中断、中度低氧血症和认知障碍。当在家族性AD模型中诱导SDB时,小鼠表现出认知障碍的加重和AD的病理特征,包括淀粉样蛋白和炎症标志物水平的增加,以及胆碱能基底前脑神经元的选择性变性。这些病理特征并不是单独由慢性缺氧或睡眠中断而引起的。我们的研究结果还显示,胆碱能神经退行性变是由核缺氧诱导因子1 alpha的积累介导的。此外,在睡眠期间恢复血氧水平以防止缺氧,可以防止SDB引起的病理改变。这些发现提示了SDB诱导胆碱能基底前脑变性的信号机制。
研究实验
将C57BL/6麻醉后,为了诱导胆碱能( cMPT)病变,在背侧被盖核(laterodorsal tegmental nucleus) (LDT; AP, −3.0 mm; ML, ±0.5 mm; DV, −4.0 mm from Bregma, with the angle 34° backward)双侧注射 Urotensin II-SAPorin (UII- SAP; 0.07 μg/μl per site)。以相同的摩尔质量注射blank-SAPorin(Blank-SAP)或 IgG-SAPorin (IgG-SAP)作为对照。
为了测量睡眠状态,采用无线遥测技术测量脑电图(EEG)、肌电图(EMG)和活动节律。脑电电极被放置于运动皮层(AP+1, ML+1 mm,左,相对于bregma)和视觉皮层(AP−3, ML+3 mm,右,相对于bregma)。脑电电极用骨科水泥固定。肌电电极被锚定在斜方肌中。使用不可吸收的6-0缝合线材料缝合头皮。
睡眠评价
电极放置手术两周后,以500 Hz的采样频率记录脑电图和肌电图。采用啮齿动物睡眠评分软件对清醒、REM或non REM(NREM)睡眠进行脑电图和EMG记录。REM期只有在≥1s长时才被考虑。由于电极放置而造成明显脑损伤的对照组小鼠被排除在分析之外。
另一组小鼠使用代谢表型系统进行72小时的睡眠/觉醒参数评估,预先编程的光周期和光亮度控制昼夜节律。如果小鼠有≥10分钟没有运动,则认为它们睡着了。

全身体积描记系统
使用全身体积描记系统对小鼠进行连续4小时的评估,期间记录呼吸,同时记录其他不受限制、自由运动的小鼠的脑电图。小鼠被放置在一个全身体积描记器中。这种方法提供了一种间接的潮气量测量,它与密封腔室呼吸过程中产生的循环腔室压力信号成正比。首先让小鼠30 min适应环境,然后持续记录3小时数据。

动脉血氧饱和度测量
使用MouseOx Plus小鼠脉搏血氧仪在室内空气或环境室内记录不受限制的清醒小鼠的动脉血氧饱和度。数据收集至少30 min,测量时仪器不能显示错误代码。然后对每只实验条件的每只小鼠计算氧饱和度水平。

旷场实验
在一个正方形白色有机玻璃盒子(30 cm×30 cm)中进行30 min的旷场实验。实验箱被分为一个中心区(中心,15cm×15cm)和一个边区(边界)。使用摄像机记录鼠标的运动,并使用视频行为学系统软件进行分析。以动物身体中心为参考点,计算总轨迹长度。

Y 迷宫
Y迷宫由三个由有机玻璃组成的等距臂(120°,长35cm,宽10cm)组成。在训练期间,小鼠被放置在其中一只臂(开始臂)中进入另一只臂,持续15 min。训练后的一天,小鼠被允许在Y迷宫中探索10 min,并进入所有三个手臂。使用视频行为学系统软件对动物进行跟踪,并分析在每只臂上花费的总时间和时间百分比。

新对象识别
任务过程包括三个阶段:适应、熟悉化和测试阶段。在适应阶段,小鼠被允许自由探索场地(40 cm×40cm)5 min。在熟悉阶段,他们被放置在包含两个相同样本物体的场地,5 min,两个物体都位于场地相对和对称的角落。在1小时的记忆保留间隔后,小鼠和两个物体放回到场地,一个与样本相同,另一个为新物体,允许动物再次探索5 min。使用视频行为学系统软件跟踪动物,并分析探索物体的时间百分比。

主动位置回避(Active place avoidance)
该装置由一个高架测试场组成,网格地板有一个透明的圆形边界,侧壁安装视频采集系统。测试场地顺时针旋转(1转/分),电刺激可以通过网格地板传递。在适应后的第二天,小鼠每天进行4或5天的训练,每天训练小鼠持续10 min,避免 60° 的电击区,进入后导致短暂的足部电击(500 ms,0.5 mA)。为了确定它们对电击区的记忆,在最后一次训练结束24小时后,小鼠被允许在不施加电击的情况下探索场地10 min。使用视频行为学系统软件跟踪分析动物行为。

被动位置回避(Passive place avoidance)
被动位置回避行为范式被用于测试基础前脑依赖的idiothetic navigation(依赖于自身运动信息的导航,自我主张)。这个导航任务使用了与主动位置回避任务相同的设备。然而,所有的外部线索都被消除,以减少allothetic navigation(依赖于外界信息的导航策略,异源导航),圆形边界是不透明的灰色,竞技场在整个实验过程中保持静止。小鼠经历了5 min的适应阶段,然后是10 min的训练阶段,训练阶段间隔1小时。训练24小时后,小鼠被允许在电击场不施加电击探索5 min。
Morris水迷宫(Morris water maze)
训练小鼠在水下1.5cm处找到一个平台,在游泳时老鼠看不见它。每天进行3次试验,每次60秒,试验间隔30个min。在每次试验中,小鼠以伪随机的顺序以三个指定的起点中的一个放入水箱中。如果老鼠在60秒内未能找到平台,它们会被手动引导到平台,并允许在平台停留至少20秒。小鼠根据需要被训练5天,以达到15s(逃避潜伏期)的训练标准。探索实验安排在最后一次训练后24小时,包括一个没有平台的60秒试验。使用视频行为学系统软件跟踪测量动物游泳轨迹。

睡眠剥夺(Sleep deprivation)
8只小鼠被放置在一个充满水的睡眠剥夺箱(55cm×25cm)内,笼子里有9个圆柱体(直径3cm),离水面1cm。睡眠剥夺笼和对照笼(有圆柱体,但无水)被放在一个气候室(27 °C ,25% RH,光照周期为12:12小时)里。小鼠被放置在睡眠剥夺笼子中20小时和普通饲养笼中4小时。饲养笼在光照周期中光照的4小时也放置在在气候柜中。小鼠通过视频进行监测,并每天称重。

Fig. 2: Urotensin II-SAPorin处理影响呼吸模式,在睡眠期间会诱发血氧不足。

在清醒(A、B)或睡眠(C、D)期间注射对照空白SAP(A、C)或UII-SAP(B、D),采用全身体积描记记录和对应的EEG记录下进行静态呼吸测量。统计数据是指对雄性和雌性小鼠的睡眠-觉醒配对双向方差分析和Levene方差检验。
E UII-SAP组或对照组空白-SAP组雄性小鼠的平均多导睡眠测量(睡眠-觉醒配对双向方差分析)f频率,PIF峰值吸气流量,PEF峰值呼气流量,EIP吸气时间,EEP呼气时间,RT:
F注射UII-SAP和空白SAP的雄性小鼠在睡眠期间的清醒活动状态的平均血氧饱和度水平。
G 注射了UII-SAP或对照组空白-SAP的雄性小鼠血氧饱和度水平的代表性趋势图。
数据表明, cMPT损伤的小鼠在睡眠期间具有高度可变的呼吸模式,平均而言,这与由于上呼吸道阻力而发生的吸入和呼气措施的预测改变相一致,呼吸对呼吸的变化表明了由缺氧引发的恢复反应。大多数受损小鼠在睡眠中也表现出几秒钟的呼吸频率下降,随后是觉醒,这可以被解释为呼吸暂停事件。此外,与最常见的SDB形式一致,在休息时,当 cMPT损伤小鼠在睡眠期间血氧测量30 min,发现血氧饱和度在80-90%左右,显著低于空白小鼠的>95%(图2F,G)。该结果表明, cMPT损伤影响呼吸模式,导致睡眠期间的轻度缺氧,这与气道阻塞相一致。
Fig. 3: Urotensin II-saporin处理影响睡眠模式,导致睡眠不足。

A 在亮灯(睡眠)和不亮灯(清醒)期间,REM、NREM和清醒期的平均数量。
B在亮灯(睡眠)和不亮灯(清醒)期间,REM、NREM和清醒睡眠的平均次数。
C 在开灯(睡眠)和不亮灯(清醒)期间,REM、NREM和清醒睡眠的平均长度。
D损伤(灰色)和UTII-SAP(红色)损伤小鼠在睡眠状态和睡眠和清醒之间移动的平均转换次数。E在活动记录的前48小时内,持续睡眠(持续至少10 min)的平均数量和时间和在12小时光照阶段不活动的总时间
F在前48小时的12小时光期中不活动的总时间。
G一只对照组和一只受损伤的小鼠在12:12小时的光照:暗周期中超过3天的活动周期图。在黑暗期的第3天,小鼠暴露于30 Lux昏暗的光线下3小时。
H实验第3天12 h光期3h弱光期的活动时间。在注射UII-SAP(紫色)后2周开始的睡眠期2周内,小鼠每天放置40%含氧(高氧o2)8小时,与注射UTII-SAP的小鼠相比,没有睡眠不足。
Fig. 4: cMPT损伤加重了APP/PS1小鼠的认知功能障碍。

A与熟悉(Fam)臂相比,在Y迷宫的新臂上花费的时间百分比。注射空白SAP的小鼠表现出对新臂的偏好,而 cMPT损伤的小鼠没有偏好。
B Morris水迷宫训练阶段的逃逸潜伏期。在过去两天的训练中, cMPT损伤的APP/PS1小鼠寻找逃逸平台的时间明显更多。
C在Morris水迷宫的探索测试中到达平台位置的潜伏期。两组间的逃逸潜伏期无显著性差异。
D主动位置回避试验中每个训练日小鼠接受的电击次数。cMPT损伤的APP/PS1小鼠在最后两天接受了明显更多的电击。
E cMPT损伤的APP/PS1小鼠所接受的电击次数显著高于非损伤的APP/PS1小鼠
Fig. 7: 睡眠剥夺会导致认知功能障碍,但不会导致AD的病理变化

A与熟悉的臂相比,在Y迷宫的新臂上花费的时间百分比。APP/PS1小鼠表现出对新臂的偏好,而睡眠剥夺的小鼠没有偏好。
B C57Bl6小鼠在睡眠剥夺后的cBF神经元数量与对照组小鼠相当。
C海马和皮质裂解液中可溶性Aβ的量未因睡眠剥夺而改变。
D APP/PS1小鼠海马和皮层的面积受年龄影响,但不受睡眠剥夺的影响。
HIF1α介导了 cMPT损伤后的cBF死亡
为了测试cBF神经元是否因暴露于慢性缺氧条件而死亡,野生型雄性小鼠在睡眠期间每天暴露于降低的(80%)的氧气条件下8小时,持续4周。在这一时期,cBF神经元的数量受到日常慢性缺氧没有显著不同的老鼠连续安置在常氧,表明慢性缺氧不能触发相同的退行性途径引起的 cMPT损伤。相比之下,慢性间歇性缺氧已被报道可诱导cBF神经元变性。
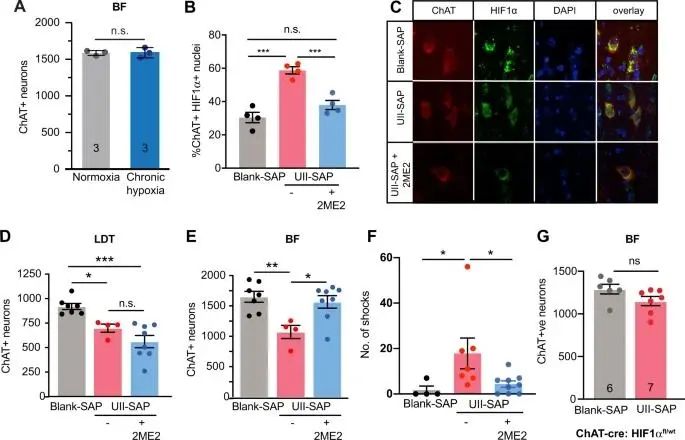
Fig. 8: 间歇性缺氧可引起 cMPT损伤后的cBF神经元丢失

A C67Bl6小鼠在每日睡眠时间内每天在缺氧条件下暴露4周后的cBF神经元数量。
B 在空白-SAP(灰色)或UII-SAP小鼠中,每日用15mg/kg2ME2(蓝色)或载体(红色)处理3周后,细胞核中存在HIF1α免疫染色的cBF神经元的百分比。
C 4只动物的基底前脑切片的代表性共聚焦图像,经ChAT(红色)、HIF1α(绿色)和细胞核(DAPI;蓝色)免疫染色。注射Blank-SAP(灰色)或UII-SAP,每天用15mg/kg2ME2(蓝色)或载体(红色)
D,E 处理3周后,小鼠cLDT (D)和cBF (E)神经元的数量。2ME2治疗可保护cBF神经元免受损伤的影响。
F 在被动位置回避任务的测试阶段,2ME2处理(蓝色条)和未处理的UII-SAP损伤(红色条)小鼠与空白SAP损伤小鼠(灰色条)的表现。
G UII-SAP注射的ChAT-cre HIF-1αfl/wt小鼠的cBF神经元数量与空白-SAP注射的ChAT-cre HIF-1αfl/wt小鼠无显著差异。
预防缺氧可预防 cMPT损伤后的AD特征
人类患者阻塞性睡眠呼吸暂停的标准治疗是在睡眠期间使用持续气道正压(CPAP)治疗,这是在物理上维持气道开放,从而防止血氧饱和度下降和睡眠唤醒。为了验证对SDB小鼠在高氧环境下的睡眠阶段进行治疗是否可以保护cBF神经元免受 cMPT损伤诱导的细胞死亡和/或Aβ积累。
研究团队使用高氧(40%)环境,将 cMPT损伤小鼠在睡眠阶段的血氧水平恢复到>为95%的spo2。从病变手术后2周开始,年老的APP/PS1小鼠在12小时睡眠期间每天接受高氧治疗,持续4周。该治疗对 cMPT病变的范围没有影响。
然而,APP/PS1中cBF神经元的数量(图9b;和野生型图3E)高氧处理的 cMPT损伤动物明显高于未处理的损伤小鼠,与标准饲养笼中的假损伤动物相似(图9B),从而证实了cBF变性是SDB表型的结果。
此外,在损伤的APP/PS1队列中,每日高氧治疗显著降低了淀粉样蛋白病理程度(图9C、E)和炎症程度(图9F-H)。
Fig. 9: 高氧治疗可防止OSA加重AD表型

APP/PS1小鼠注射UII-SAP并经常氧或高氧处理后,
cLDT (A)和cBF (B)神经元的数量
新皮质中硫黄素-s阳性Aβ斑块的数量(C)和面积(D)。
新皮质中GFAP阳性小胶质细胞的密度(E)和面积(F)。
新皮质中cd68阳性星形胶质细胞的密度(G)和面积(H)。
睡眠呼吸障碍会导致睡眠期间大脑缺氧,大脑缺氧会导致神经元的选择性退化,而这些退化神经元,通常会在痴呆症中死亡。当研究人员剥夺小鼠睡眠时,并没有发现引起与这种睡眠呼吸障碍相同的病理特征,即便是睡眠剥夺确实会损害记忆。研究人员认为,睡眠呼吸暂停似乎是导致阿尔茨海默氏症发展的风险因素。
“目前还没有有效逆转阿尔茨海默病的方法,因此预防疾病的发生就显得尤为重要。这就需要我们了解哪些原因能导致特发性疾病的发生。”钱磊博士指出,“睡眠呼吸障碍是痴呆症发生的一个重要的流行病学风险因素,与发病年龄提前、认知能力下降增快有关。我们的工作为这种流行病学联系提供了机制,也对识别高危人群具有重要意义。”
Elizabeth Coulson教授表示:“下一步我们将利用已有的动物模型,研究在睡眠呼吸障碍过程中,参与基底前脑胆碱能神经元病变的分子通路,并寻找潜在的候选分子阻止上述病变发生。此外,一项关联睡眠呼吸障碍、MRI脑成像与痴呆症的临床试验也在进行,进一步确认对睡眠呼吸障碍的干预是否能延缓或阻止痴呆症的发生。”
Qian, L., Rawashdeh, O., Kasas, L. et al. Cholinergic basal forebrain degeneration due to sleep-disordered breathing exacerbates pathology in a mouse model of Alzheimer’s disease. Nat Commun 13, 6543 (2022). https://doi.org/10.1038/s41467-022-33624-y
塔望解决方案



塔望科技贴近科研,我们可以提供间歇低氧(IH)造模系统、全身体积描记系统、能量代谢系统、脑电监测系统、血氧监测仪、各种神经行为学评价系统,可以一站式为用户提供全面的实验解决方案。
我公司具有丰富的呼吸研究经验,可协助客户灵活搭建各种不同目的的实验系统。同时提供开放的实验平台,欢迎来我公司交流指导。