9 年
手机商铺
公司新闻/正文
665 人阅读发布时间:2022-12-13 15:51
硫化物的分解代谢
可改善缺氧性脑损伤
-哺乳动物的大脑极易遭受缺氧影响-
大脑对缺氧敏感的机制尚不完全清楚。H2S是一种抑制线粒体呼吸的气体,缺氧可以诱导H2S的积累。Eizo Marutani等人研究发现,在小鼠、大鼠和自然耐缺氧的地松鼠中,大脑对缺氧的的敏感性与SQOR的水平及分解硫化物的能力成反比。
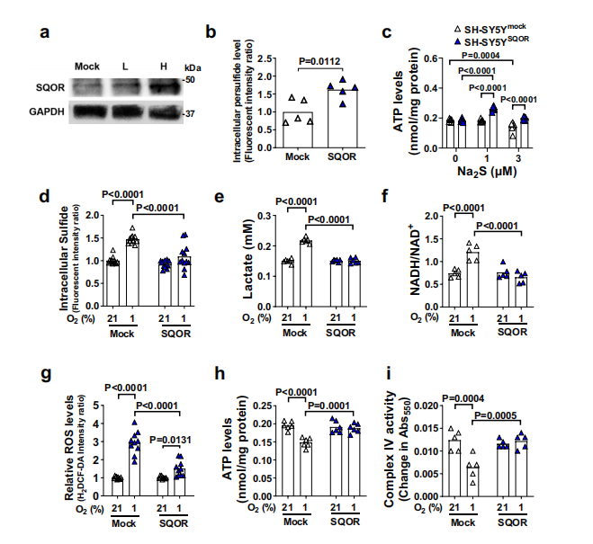
硫醌氧化还原酶(sulfide: quinone oxidoreductase , SQOR)是一种谷胱甘肽还原酶家族的膜结合黄素蛋白,为硫化物氧化解毒的一种关键酶。沉默的SQOR增加了大脑对缺氧的敏感性,而神经元特异性的SQOR表达则阻止了缺氧诱导的硫化物积累、生物能量衰竭和缺血性脑损伤。降低线粒体中SQOR的表达,不仅增加了大脑对缺氧的敏感性,也增加了心脏和肝脏对缺氧的敏感性。硫化物的药理清除维持了缺氧神经元的线粒体呼吸,并使小鼠能够抵抗缺氧。
相关研究于2021年5月发表在Nature子刊Nature communications上,题为《Sulfide catabolism ameliorates hypoxic brain injury》,该研究由美国马萨诸塞州总医院以及哈佛医学院共同完成。
该研究团队一开始的研究方向并不是寻找可以治疗脑卒中的靶点,他们的研究方向是「人体冬眠」,就像以往科幻电影里的那种,得了某种不治之症,然后进行冷冻或者其他技术的冬眠,等待科技进步以后,再次复苏。
一开始,他们是要寻找可以对小鼠进行催眠的物质,锁定在了H2S。期初,吸入H2S的小鼠进入了一种「冬眠」状态,体温下降,无法动弹。但是,令人惊讶的是,小鼠很快就对吸入H2S的影响产生了耐受性。到了第五天,他们行动正常,不再受到H2S的影响。更有趣的现象是,研究团队发现,对H2S耐受的小鼠,对缺氧也能非常好的耐受。因而研究团队提出了SQOR基因在耐缺氧中起发挥重要作用的假设。
实验方法描述
所有小鼠都被饲养在12小时的昼/夜循环中,温度在20-25°C之间,湿度在40%-60%之间。
-间歇性H2S吸入-
小鼠暴露于80 ppmH2S的空气中连续5天,每天4小时。实验过程中实时监测H2S浓度和FiO2。每天在H2S吸入前后测量直肠温度,以检查H2S对体温的影响。
-CO2产生量的测量-
最后一次的吸入空气或H2S24小时后,在对照组或硫化物预处理小鼠中测量二氧化碳的产生。将小鼠放置在全身体积描记系统内,并测量二氧化碳的产量。
-小鼠的缺氧和缺氧耐受性-
为了测量缺氧耐受性,在最后一次空气或H2S吸入24小时后,将小鼠放入透明的塑料室中。然后,用低氧气体混合物以1 L/min连续冲洗腔室,以达到所需的FiO2。在缺氧暴露期间连续观察小鼠最多60 min,当小鼠出现严重痛苦迹象(扭动或发作、呼吸频率低于6/分钟和尿失禁)时,将其取出,用5%异氟烷安乐窒息处置并视为死亡。
-组织采集-
将小鼠采用异氟醚麻醉,呼吸机机械通气。用空气或缺氧气体混合物通气3 min后,将小鼠进行安乐窒息处置,开始取材。
实验数据
a:对照组和硫化物预处理组(SPC)小鼠的体温
b:二氧化碳产生率(VCO2)
c:血浆中硫化物的浓度
d:血浆中的硫代硫酸盐、脑组织中的硫化物浓度
f:脑组织中的硫代硫酸盐、
g:存活率
h:小鼠在5% O2低氧下的VCO2
i:常氧和5%低氧下,脑组织中的硫化物
j:per sulfide,k NADH/NAD+比
l:乳酸水平。m脑组织中的SQOR相对表达量,
n、o:脑组织和心脏组织中 SQOR蛋白水平
p、q:离体脑线粒体的氧气消耗速率 (OCR)
r:计算得到的 ATP转换率。
地松鼠的缺氧耐受性和硫胺分解代谢增强
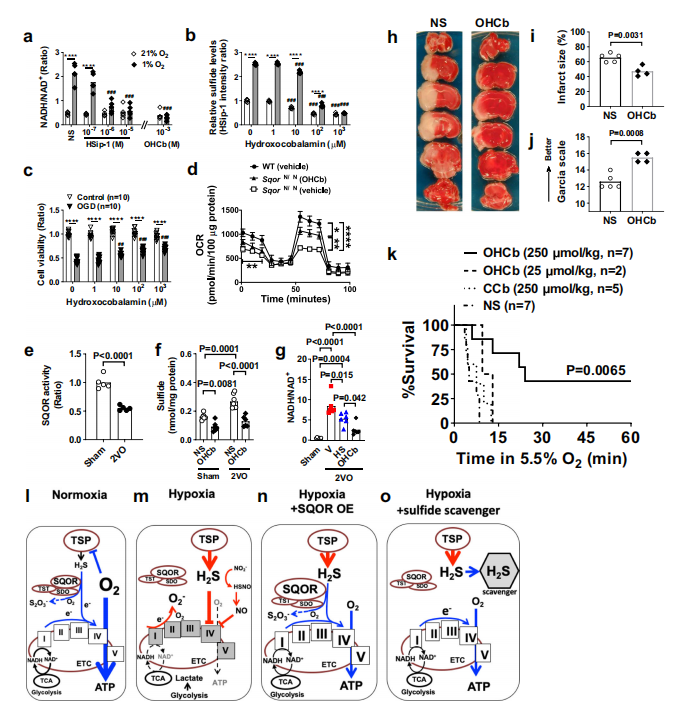
研究团队用RNA沉默SQOR,发现可增加大脑对缺氧的敏感性,而神经元特异性SQOR的表达可阻止缺氧诱导的硫化物积聚、生物能衰竭和缺血性脑损伤。

SQOR可改善神经元细胞的线粒体功能
降低线粒体的SQOR基因的表达,不只是大脑,而且心脏、肝脏对缺氧的敏感性都增加了。
硫化物清除剂的作用
通过药物清除硫化物,可维持缺氧神经元的线粒体呼吸过程,使小鼠耐受缺氧。该研究阐明了硫化物分解代谢在缺氧时能量平衡中的关键作用,并确定了缺血性脑损伤的治疗靶点。
在自然界中很多强有力的证据可以证明该研究的结论。例如,已知雌性哺乳动物比雄性哺乳动物更能抵抗缺氧,而前者的SQOR水平更高。当女性的SQOR水平被人为降低时,她们就更容易缺氧(雌激素可能是观察到的SQOR增加的原因),例如更年期。此外,一些冬眠动物,如地松鼠,对缺氧有很强的耐受性,这使得它们能够在冬季身体新陈代谢减缓的情况下生存下来。一只地松鼠的大脑比同样大小的老鼠的SQOR高出100倍。
该研究的主要研究者说:“人脑的SQOR水平非常低,这意味着即使是少量的H2S积累,就可以影响神经元的健康。我们希望有一天我们研发出像SQOR一样有效的药物,这些药物可以用来治疗缺血性中风,以及心脏骤停引起的缺氧。
-塔望科技-解决方案-
全身体积描记系统
小鼠放置于体积描记器内,可以实时监测呼吸,也可进行低氧干预、H2S暴露。可进行低氧耐受实验,也可监测动物的 耗氧量、CO2产生量、呼吸代谢率等。
全身暴露染毒系统
可以进行长期H2S暴露染毒、低氧实验等。
动物能量代谢系统
可以综合评估动物不同处理后的各种表型变化:进食量、进水量、进食进水模式、活动量、耗氧量、CO2产生量、呼吸代谢率等。
动物低氧高氧实验系统
各种常压/低压/高压下的缺氧/高氧实验。可进行恒定低氧,也可进行间歇低氧。
-相关文献-
Marutani E, Morita M, Hirai S et al. "Sulfide catabolism ameliorates hypoxic brain injury".[J]. Nat Commun 12, 3108 (2021).